>
Guangzhou Hunuo Technology Co., Ltd.
Add:Room 1203-1205, Kangfulai International Building No. 313, Yanjiang Road
Yuexiu District ,Guangzhou ,Guangdong,China
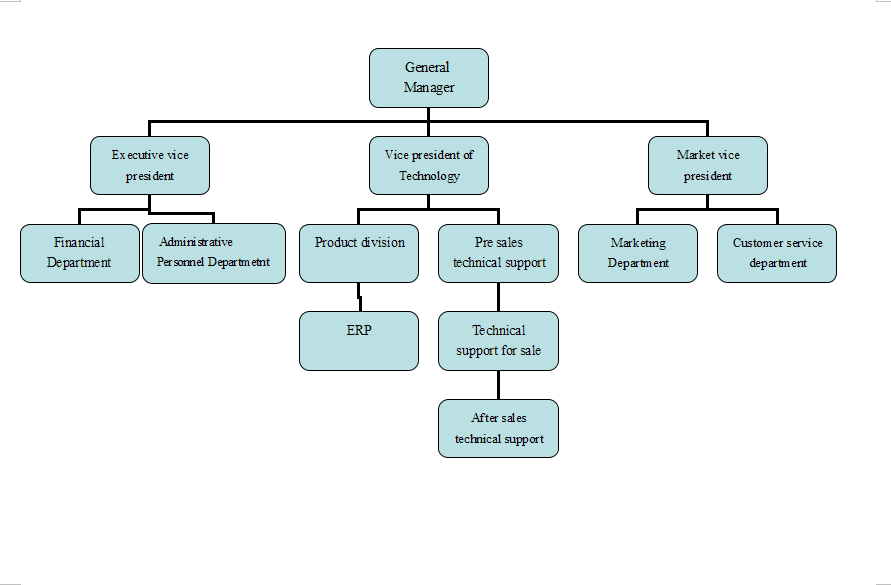
Your location:Home >> About Us >> Company Structure
Scan QRCode Follow http://m.profilms.cn/ News